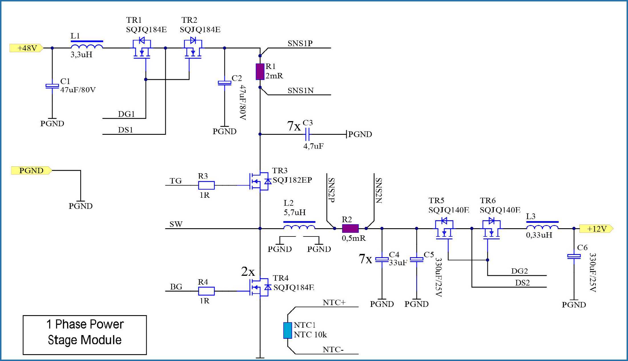
As dual board net systems — vehicles with both a 12 V and 48 V bus — increase in popularity, high power, bidirectional 48 V to 12 V DC/DC converters have become key building blocks in the architecture of today’s automobiles.
Therefore, a complete 3 kW, 48 V / 12 V buck-boost converter design is required that utilizes an insulated metal substrate (IMS) with a heatsink for the power stage, with a standard FR4 controller board mounted on top. In general, these types of converter designs cannot operate at maximum efficiency over a wide power range. However, this design features six modular power stages capable of 500 W each.
Reference Design Files
- 3KW-DCDC-48V12V
ZIP | May 31, 2023
As dual board net systems — vehicles with both a 12 V and 48 V bus — increase in popularity, high power, bidirectional 48 V to 12 V DC/DC converters have become key building blocks in the architecture of today’s automobiles.
Therefore, a complete 3 kW, 48 V / 12 V buck-boost converter design is required that utilizes an insulated metal substrate (IMS) with a heatsink for the power stage, with a standard FR4 controller board mounted on top. In general, these types of converter designs cannot operate at maximum efficiency over a wide power range. However, this design features six modular power stages capable of 500 W each.
Reference Design Files
- 3KW-DCDC-48V12V
ZIP | May 31, 2023


